Posted on

Exposing BTCPayServer on Umbrel with Nginx Proxy Manager

Getting BTCpayServer to work properly on Umbrel can be a bit finicky if you don’t know what to look for. The way proposed in the guide below was verified as working by multiple users in late 2025 and early 2026, and should contain everything you need to know.

Prerequisites

  • A domain/subdomain with a DNS A record pointing to your public IP
  • Router access for port forwarding
  • Alternatively, a Cloudflare Tunnel or Wireguard setup

Step 1: Configure Port Forwarding

Forward these ports on your router to your Umbrel server:

External PortInternal Port
44340443
8040080

Step 2: Install Nginx Proxy Manager

Install Nginx Proxy Manager from the official Umbrel App Store.

Step 3: Create a Proxy Host

  1. Log into Nginx Proxy Manager
  2. Create a new Proxy Host:
  • Domain: Your domain/subdomain
  • Scheme: http
  • Forward Hostname/IP: Your Umbrel’s local IP
  • Forward Port: 3003
  1. Save the host

Step 4: Enable SSL

  1. Edit the host you just created
  2. Go to the SSL tab
  3. Request a new Let’s Encrypt certificate
  4. Enable all four slider options
  5. Save

Troubleshooting: Find Container Ports

If you need to verify which port BTCPay is using:

ssh umbrel@umbrel.local
sudo docker ps -a

This will show you a list of all containers and their mapped ports. Nginx Proxy Manager can also route directly to container names if needed.

That’s it — your BTCPay Server should now be accessible via HTTPS.

Posted on

The Ultimate Airgapped Cold Storage Setup

Why SeedSigner?

Your private keys are everything. Lose them, and your Bitcoin is gone forever. Let someone else hold them, and you’re not really holding Bitcoin at all. This isn’t fearmongering, it’s the fundamental reality of self-custody. The question isn’t whether you should take security seriously, it’s how far you’re willing to go to protect your financial sovereignty.

We’re going to walk through what I believe is the ultimate airgapped cold storage setup: a SeedSigner for signing, SeedQR as the bridge between analog and digital, and a metal backup that will outlast you. Each component serves a specific purpose, and together they form a system where your keys never touch the internet, your backup survives catastrophe, and recovery is as straightforward as possible, and, instant.

Ready? Let’s go.


The Problem with Traditional Hardware Wallets

The hardware wallet market in 2026 is dominated by familiar names. Ledger, Trezor, Coldcard, BitBox. Each has its place, and we sell some of them ourselves. But here’s the thing: most of these devices come with tradeoffs that might not sit well with everyone.

Commercial hardware wallets, even the good ones, require trust. You trust that the firmware does what it claims. You trust that the supply chain wasn’t compromised. You trust that there are no backdoors, intentional or otherwise. Some devices use flavors of, or full-blown closed-source firmware. Others have had security incidents, Ledger being the most prominent by far, which ironically lead to SeedSigner being born. And all of them are manufactured by companies that could, at some point, go rogue, face regulatory pressure or simply disappear.

This isn’t paranoia. It’s just reality. Incidents like the Ledger Recover debacle showed us what happens when a company decides to add seed phrase extraction to firmware that was supposed to never let keys leave the device. Even if you trust them now, you’re betting on their future decisions too.

What if you could verify everything yourself? What if the device you use doesn’t store your keys at all? What if you could build it yourself from off-the-shelf components, running open-source software that anyone can audit?

That’s exactly what SeedSigner offers.


SeedSigner: The Stateless Signing Device

SeedSigner isn’t really a “hardwarewallet” in the traditional sense. It’s a signing device. It holds no keys. It has no memory between sessions. When you power it off, everything is gone. This is intentional, and it’s the whole point.

The device is built on a Raspberry Pi Zero 1.3, specifically the version that has no WiFi or Bluetooth capability. This is crucial. Your keys can never leave the device over a wireless connection because there is no wireless connection. Communication happens exclusively through QR codes, scanned by the built-in camera and displayed on the screen. It’s a true airgap in the most literal sense possible.

What Makes SeedSigner Different

The SeedSigner project was created with a single goal: lower the cost and complexity of secure Bitcoin storage. And it delivers on that promise in ways that matter.

Fully Open Source. The entire codebase is on GitHub under MIT license. The hardware is documented. The firmware is auditable. There are no secrets, no proprietary components, no hidden code paths. Build it yourself from source if you want maximum trust minimization.

Stateless Operation. When you power off, all seed data is wiped. The device never writes to storage with the exception of saving persistent settings once you explicitly enable the option. And even then, just non critical settings like camera rotation angle and display type are being saved to the sd card. You can remove the micro-SD card after boot to ensure nothing persists. This eliminates a massive attack surface. There’s nothing to extract from a powered-off SeedSigner because there’s nothing stored.

DIY or Prebuilt. You can build it yourself from components costing under €50, or grab a prebuilt unit if you’d rather skip the soldering. Either way, you end up with the same verified hardware running the same verified software. The safest way will always be self sourced parts which you assemble yourself, we will be happy to supply just the 3D-printed or CNC-milled enclosures if you choose to go the true Cypherpunk route, which you should!

Trustless Key Generation. Create seeds using dice rolls for true randomness, or use the camera to capture entropy from a photograph. The device calculates the final checksum word automatically, ensuring valid BIP39 seeds every time.

Compatible with Everything. SeedSigner works with Sparrow Wallet, Specter Desktop, BlueWallet, Nunchuk, Keeper, and any software that supports QR-based PSBTs. Single sig or multisig, mainnet or testnet, native segwit or taproot, it handles them all.

How It Actually Works

Using SeedSigner follows a simple flow that becomes second nature quickly.

You generate or import a seed phrase. The device derives your extended public key (xpub) and displays it as a QR code. You scan this into your wallet (or, more fitting, coordinator) software to create a watch-only wallet. When you want to send Bitcoin, your wallet software creates a Partially Signed Bitcoin Transaction (PSBT) and displays it as an animated QR code. You scan this into SeedSigner, review the transaction details, sign it, and SeedSigner displays the signed transaction as another QR code. You scan this back into your wallet software, which broadcasts it to the network.

At no point does your seed or private key ever leave the device. At no point is the device connected to the internet. At no point is data transmitted over anything but optical QR codes that you physically control.

This is what true airgapped operation looks and feels like.


SeedQR: The Bridge Between Worlds

Here’s where things get interesting. You have a seed phrase. 12 or 24 words that represent your entire Bitcoin holdings. You need to back them up somehow. The traditional approach is metal plates where you stamp or engrave each word. It works, but it’s slow to create, error-prone, and even slower to recover.

SeedQR changes literally everything.

SeedQR is a format developed by the SeedSigner project that encodes your BIP39 seed phrase into a QR code. Instead of manually typing 24 words, you scan a QR code. Recovery goes from minutes of careful typing to about two seconds of pointing a camera.

The Two Formats

Standard SeedQR encodes each word as its 4-digit BIP39 index number. A 12-word seed creates a 25×25 grid QR code. A 24-word seed creates a 29×29 grid. Simple, straightforward, and compatible with any standard QR reader.

Compact SeedQR is more efficient. It uses binary encoding of the raw entropy, resulting in smaller codes. A 12-word seed fits in a tiny 21×21 grid. A 24-word seed fits in 25×25. This format is compatible with SeedSigner, Krux, Blockstream Jade, and Foundation Passport.

The compact format is particularly clever because it makes metal backup plates significantly easier to create. Fewer squares means fewer punches, less chance for error, and faster recovery.

Why This Matters

Think about disaster recovery. Your house burns down. You have a metal backup in a safety deposit box or buried somewhere. With traditional word-based backups, you need to carefully read and type each word, checking for errors. With SeedQR, you point a camera and you’re done.

Speed matters in recovery scenarios. Stress makes people make mistakes. The fewer steps between “I have my backup” and “my funds are accessible,” the better.

But SeedQR’s real power comes when paired with a truly permanent backup medium.


ColdQR Titanium Backup Plates: Built for Eternity

Paper burns. Steel corrodes. Stainless steel works better but still has limits and is rarely stainless. Titanium is essentially indestructible without using really heavy machinery, which makes it perfect for our purpose.

“Titanium SeedQR Cold Storage Backup Plates” is a very long and unwieldy name, so, now that you know what they are let’s just call them ColdQR.

Grade 7 Titanium, specifically, is the most corrosion-resistant of all titanium alloys. It’s mechanically equivalent to Grade 2 but includes a tiny palladium content that makes it resistant to salt water, chlorides, and basically anything the environment can throw at it. It won’t rust. It won’t corrode. It handles extreme temperatures. It survives floods, fires, and the test of time.

ColdQR Titanium Backup Plates are 5.5mm thick, with a 6mm border. This isn’t a thin stamping plate that bends if you look at it wrong. It’s a solid piece of metal designed to survive whatever happens.

The Ultimate Bridge

Here’s the concept that makes this setup work: the ColdQR Titanium QR plate is the physical manifestation of your digital keys.

You take your seed phrase. You convert it to a Compact SeedQR using SeedSigner’s built-in transcription guide. You punch the pattern into your titanium plate. What you now have is a permanent, indestructible backup that can be instantly scanned by an airgapped device.

The plate comes with precision-optimized grids and centering holes to eliminate errors. No more misaligned punches or ambiguous marks. The design was crafted in collaboration with the SeedSigner project specifically to ensure flawless results.

Each plate arrives in a tamper-evident 3D-printed container that can be sealed with a zip tie or numbered security seal. A cutout window lets you verify the fingerprint without opening the container, so you know if someone has accessed your backup.

The Marking Process

Punching is done in two steps. First, you use an automatic or manual centering punch on each square that should be filled. The centering holes guide you perfectly. Then you ink the punched marks with a fine-point permanent marker to maximize scannability.

Do this on a solid surface. Take your time. This is permanent, and permanence is exactly what you want.

Grid Options

The 21×21 grid shown above stores 12-word seeds in Compact SeedQR format only. The 25×25 grid is more versatile. It can store 12-word seeds as standard SeedQR, or 24-word seeds as Compact SeedQR. Choose based on your seed length and recovery device compatibility.

Check out the scanning performance !


Putting It All Together: The Complete Setup

Let’s walk through what the ultimate airgapped cold storage setup actually looks like in practice.

Initial Setup

You build or acquire a SeedSigner. You verify the software by checking the GPG signatures. You flash the image to a micro-SD card. You power on the device, and it boots into a completely clean state with no stored keys.

You generate a new seed phrase. Maybe you use 99 dice rolls for truly random entropy, following SeedSigner’s guided process. The device shows you 24 words. You write them down on a paper SeedQR card which comes with your SeedSigner, temporarily.

Now you create your SeedQR backup. SeedSigner walks you through the transcription process, showing you exactly which squares to fill on a grid. You punch this pattern into your Titanium QR plate, using a spring loaded punching tool or hammer and punching tool, ink the marks, and test it by scanning with your SeedSigner. If it works, it works forever, but it can’t hurt to double check. Take your time and make sure to work in a calm environment with nothing else on your mind and you should be able to achieve perfect results.

You scan the temporary paper. You scan the titanium plate. They both recover the same seed. You destroy the paper. The titanium plate goes into secure storage.

Make sure to never point a phone, camera or anything that’s digitally connected to the internet and has a camera towards your SeedQR, this is your private key, leaking it to the internet ist he aequivalent of handing your seed words over to someone, with identical consequences. Your SeedQR should only be revealed for the brief moment SeedSigner needs to scan it, cover it up again instantly after it, our 3D-printed containers are perfect for this.

Daily Use

Your wallet software (For example, Sparrow for Desktop and Blue Wallet for Smartphones) holds a watch-only wallet created from the xpub you exported via QR code. You can receive Bitcoin normally and monitor your balance without ever touching your keys.

When you need to spend, your wallet creates a PSBT. You display it as an animated QR on your computer screen. You grab your SeedSigner, load your seed (by scanning your titanium plate or entering the words manually), scan the transaction QR, review every detail on the SeedSigner screen, confirm, and sign. The signed transaction displays as a QR code on SeedSigner. You scan this with your computer’s webcam. Sparrow broadcasts it.

At no point did your keys exist on any internet-connected device. At no point were your keys transmitted wirelessly. At no point did you trust anything you couldn’t verify yourself.

Multisig Configurations

SeedSigner was built with multisig in mind. Create multiple seeds, store each on a separate Titanium QR plate, distribute them geographically. Use 2-of-3 or 3-of-5 configurations depending on your security requirements. The QR-based workflow makes rotating through devices fast and practical.

This is truly next-level security that used to be reserved for exchanges and institutions. Now you can do it at home.


Why This Combination Works

Each component solves a specific problem, and together they create something that is much greater than the sum of their parts.

SeedSigner eliminates the need to trust manufacturers, supply chains, or closed-source firmware. It’s stateless, airgapped, and completely open. You can verify everything and the amazing user interface design teaches you about bitcoin while you are using it!

SeedQR eliminates the friction of seed recovery. No more typing words. No more transcription errors during high-stress recovery scenarios. Two seconds of pointing a camera, and you’re in.

ColdQR plates eliminate the durability concerns of other backup methods. Your backup survives fires, floods, corrosion, and time itself. It’s physically robust in ways that paper, steel, and digital storage simply aren’t.

Combined, you get:

True airgapped operation from generation to signing. No wireless. No internet. No attack surface.

Instant recovery that doesn’t depend on reading small text or typing under pressure.

Permanent backup on the most corrosion-resistant metal commercially available.

Complete verifiability at every step. Open source software, documented hardware, transparent processes.


A Word on Operational Security

The hardware is only one part of security. How you use it matters just as much.

When using SeedSigner, YOU are the secure element.

NEVER SCAN YOUR SEEDQR WITH ANY INTERNET-CONNECTED DEVICE. Not your phone. Not your computer. Not anything with WiFi or Bluetooth. This isn’t a suggestion. If you do this, you will lose your funds. Someone watching your screen, malware on your device, a compromised camera app, any of these can extract your seed and drain your wallet.

Only scan with airgapped devices designed for this purpose. SeedSigner, Krux, Passport, Jade in QR mode. These are the only things that should ever see your SeedQR.

Store your Titanium plate appropriately. A fireproof safe, a safety deposit box, buried in a location you won’t forget are just the obvious options, you can be creative here. Consider geographic distribution for multisig setups. Think about inheritance planning. Your backup needs to survive not just disasters, but also your own mortality and your heirs will thank you if you make your setup bulletproof from the start.

Test your backups. Multiple times. Yes. Seriously. Create the backup, then recover from it on a clean SeedSigner or a different signing device, like krux. Verify that the derived xpub matches what you expected. Do this before sending any significant funds. Do this periodically to confirm nothing has degraded.

Maintain physical security. A SeedQR is more convenient than 24 words, but it’s also faster for an attacker to use. The tamper-evident container helps you know if someone has accessed your backup, but only if you actually check the seal.


The Comparison That Matters

The hardware wallet market pushes you toward convenience, mobile apps, Bluetooth connectivity, and “easy” recovery services. These features are marketed as improvements, but they’re actually tradeoffs. Every convenience is an attack surface. Every wireless protocol is a potential leak. Every third-party service is a “Trust me, bro” relationship and secure elements are not guaranteed to be secure forever and there have been numerous incidents of secure element breaches or just plain blatant misuse which can lead to devastating consequences a SeedSigner user doesn’t even have to consider.

With SeedSigner and Titanium QR backups, you trade convenience for security. The setup takes longer. The process is more deliberate. You can’t “just” send Bitcoin from your phone. But you also can’t “just” have your funds drained by malware, supply chain attacks, or companies that make decisions you don’t agree with.

This setup is for people who understand that their Bitcoin is their responsibility. No one is coming to help if something goes wrong. There is no customer support line for self-custody. The tradeoff is that if you do it right, no one can stop you either. Your keys, your coins, your rules.


But someone on the Internet said…

There have been voices claiming SeedSigner is prone to attacks because of it’s open architecture, which is, quite frankly, bullshit spread by sponsored individuals and scared hardwarewallet manufacturers who very well understand that DIY signing devices like SeedSigner and Krux are what I like to call, Security Endgame. Think about it, a device that anyone can build, flash and use without limitations or risk to end up on a list. With 100% confidence that the device you are using to manage potentially wife changing funds won’t spy on you, because it can’t, it’s physically impossible.

I have thought about these arguments a lot and refuted most of them multiple times, at this point, I can only leave this here:

The single attack vector on your SeedSigner setup is some entering your private space. In that case, you have much bigger problems, as security theater from hardware wallets unfortunately does nothing against the pressure of a wrench attack.

Getting Started

We’ve got you covered. Everything you need to build the ultimate airgapped cold storage setup is available at gobrrr.me and we’re trying hard to make it as simple as possible for you to

SeedSigner devices are available as DIY kits starting at €89 or prebuilt units including the SeedSigner Premium with its CNC-milled aluminum enclosure. We’re an official SeedSigner supplier, and a portion of every sale goes back to the development fund. I recommend building your SeedSigner yourself from parts, it’s not hard at all, and in fact, a lot of fun too!

ColdQR Titanium backup plates are available in 21×21 and 25×25 grid configurations. Each comes in a tamper-evident container with precision-optimized grids for error-free punching.

Everything ships from Austria. No third-party fulfillment. No Amazon warehouses. Just us, making sure your stuff arrives intact and ready to use while doing everything in our power to preserve customer privacy!

Your Bitcoin deserves better than trust. It deserves verification. It deserves permanence. It deserves true security.

Take control. Build the setup. Secure your sovereignty.


Important links:

Official SeedSigner website: https://seedsigner.com

SeedSigner GitHub: https://github.com/SeedSigner/seedsigner

That’s it, thanks for reading! But before you leave, remember that SeedSigner is an open-source project which is 100% free and created by volunteers who need your support so they can continue to build amazing tools for the bitcoin community. Sending them a few (or many) Sats as an appreciation is a great idea! You can do so here: https://seedsigner.com/donate/

Get your SeedSigner, ColdQR Plates and punching tools, right here from Go Brrr!

Posted on

Bitcoin Mining for Beginners: The Complete Guide 2026

Bitcoin mining has fundamentally changed since Satoshi Nakamoto mined the first block on a simple computer. What was once a niche hobby for tech enthusiasts and nerds has become a global industry. The good news: thanks to open-source hardware, home mining is now more accessible than ever, and we’re advancing rapidly.

Whether you want to contribute to Bitcoin’s decentralization, understand how the network really works, experience the thrill of solo mining, or simply stack sats while heating your home, the topic is so extensive that it’s impossible to cover every detail, but this guide should give you a great starting point! Ready? Let’s go!

Bitcoin Mining for Beginners 2026


Table of Contents

  1. What is Bitcoin Mining?
  2. Why Start Mining in 2026?
  3. The Equipment Checklist
  4. Choosing the Right Miner
  5. The Open-Source Revolution
  6. Electrical Requirements and Safety
  7. Power Supplies: The Foundation of Stable Mining
  8. Network and Internet
  9. Cooling and Heat Management
  10. Bitcoin Wallets for Mining Earnings
  11. Pool Mining vs. Solo Mining
  12. Step-by-Step Setup
  13. Understanding Profitability
  14. Firmware and Overclocking
  15. Maintenance and Troubleshooting
  16. The Future of Home Mining
  17. The Genesis Block: Where It All Began
  18. David vs. Goliath: Solo Mining Success Stories
  19. Fun Facts and Curiosities
  20. Current Bitcoin Network Statistics
  21. Frequently Asked Questions

What is Bitcoin Mining?

The Simple Explanation

Bitcoin mining is the process where specialized computers validate transactions and add them to the public Bitcoin database (the blockchain). Miners compete to solve complex mathematical puzzles. The winner gets to add the next “block” of transactions to the chain and receives newly created bitcoins plus user transaction fees as a reward.

The Technical Explanation

Miners repeatedly run the SHA-256 hash algorithm on block header data. They change a variable called “nonce” with each attempt, searching for a hash result that meets the network’s difficulty requirements. Essentially, it’s a massive guessing game where miners perform trillions of attempts per second.

When a miner finds a valid hash, they broadcast the block to the network. Other nodes verify it, and if valid, it gets added to the blockchain. Sounds simple, right?

Key Terms

TermMeaning
HashrateThe number of hash calculations per second. Measured in TH/s (terahashes per second). Higher = more chances to find a block.
Block RewardThe bitcoin reward for the miner who successfully adds a block. Currently 3.125 BTC after the April 2024 halving.
DifficultyA measure of how hard it is to find a valid hash. Adjusts every 2,016 blocks (about 2 weeks).
ASICApplication-Specific Integrated Circuit. A chip designed exclusively for one task – here: SHA-256 hashing for Bitcoin.
J/THJoules per terahash. Efficiency metric. Lower values mean more hashrate per watt of electricity.
Nonce“Number used once.” The variable that miners change when searching for a valid hash.
StratumThe protocol for communication between miner and pool. Format: stratum+tcp://pool.address:port
ShareA partial solution sent to a pool. Pools pay based on submitted shares.

Why Mining Matters

Mining serves three critical functions:

  1. Security: The computational work required makes it prohibitively expensive to attack the network or reverse transactions.
  2. Transaction Processing: Miners select which transactions get included in blocks and confirm them for the network.
  3. New Bitcoin Issuance: Mining is the only way new bitcoins enter circulation, following a predefined schedule up to a maximum of 21 million.

Every miner, no matter how small, contributes to Bitcoin’s decentralization and security.


Why Start Mining in 2026?

With record network difficulty, you might wonder if mining still makes sense. Here’s why hundreds of thousands are starting home mining now:

MotivationDescriptionRecommended Miner
LearningHands-on understanding of how Bitcoin works at the protocol levelBitaxe Gamma (~€100)
DecentralizationMoving hashrate away from large pools strengthens Bitcoin’s security modelAny home miner + your own node
Lottery MiningSmall chance at massive reward (3.125 BTC = €300,000+)NerdQaxe++ (~€400)
Regular SatsPool mining for small, predictable payoutsAny miner + pool
Heat UtilizationUsing mining heat for heating – essentially free heating that pays youAvalon Mini 3 (~€1,100)
Non-KYC BitcoinAcquiring bitcoin without exchanges, identity verification, or third partiesSolo mining with your own node

The Home Mining Renaissance

For years, Bitcoin mining was dominated by industrial operations in regions with cheap electricity. But open-source hardware projects have changed the game. Devices like the Bitaxe bring real ASIC mining power into a package that sits quietly on your desk, runs on a regular outlet, and costs less than many consumer electronics.

It’s not about competing with industrial miners on profitability. It’s about participating in Bitcoin in a way that buying never offers.


The Equipment Checklist

Before you start, gather everything. A missing component means delays once your miner arrives.

Essential Equipment

ComponentPurposeHome MinerIndustrial Miner
ASIC MinerThe device that performs hash calculationsBitaxe, NerdQaxe, or Avalon NanoAntminer S21, Whatsminer M60
Power SupplyConverts AC to DC powerIncluded with most shopsAPW12 or comparable (240V)
Internet ConnectionCommunicates with pool/nodeWiFi (built into Bitaxe/NerdQaxe)Ethernet recommended
Bitcoin WalletReceives your mining earningsHardware wallet recommendedHardware wallet recommended
CoolingRemoves heat from minerBuilt-in fans (sufficient for most)Dedicated ventilation/AC
CircuitDelivers power safelyStandard 120V/230V outletDedicated 240V circuit

Optional but Recommended

  • Upgraded Heatsink: For overclocking
  • Premium Thermal Paste: Thermal Grizzly Kryonaut for maximum heat transfer
  • External Fan: Additional cooling for aggressive overclocking
  • Bitcoin Node: Umbrel, Start9, or RaspiBlitz for true solo mining
  • UPS (Uninterruptible Power Supply): Protection from power fluctuations

Choosing the Right Miner

This is the most important decision. The right miner depends on your goals, budget, living situation, and electrical infrastructure.

Home Miner Comparison 2026

MinerHashratePower ConsumptionEfficiencyNoisePriceIdeal For
Bitaxe Gamma 6021.2 TH/s (1.84 OC)15-20W~15 J/TH<40 dB~€100Beginners, learning
Bitaxe GT 8012.15 TH/s43W~18 J/TH<40 dB~€220Ambitious home miners
NerdQaxe++ Rev 6.16+ TH/s~102W~16.5 J/TH<45 dB~€400Maximum home hashrate
Avalon Nano 3S4 TH/s~80W~20 J/THQuiet~€300Plug-and-play, heating
Avalon Mini 337.5 TH/s~1,100W~29 J/THModerate~€1,100Heater replacement
Antminer S21200 TH/s~3,500W~17.5 J/TH~75 dB€2,000+Industrial/separate room

Understanding the Numbers

Hashrate (TH/s): Terahashes per second. The Bitaxe Gamma at 1.2 TH/s performs 1,200,000,000,000 hash calculations every second. Sounds impressive until you realize the entire Bitcoin network runs at over 800,000,000 TH/s (800 EH/s). Your share is tiny, but each hash is a lottery ticket.

Efficiency (J/TH): Critical for profitability. The Bitaxe Gamma at 15 J/TH uses 15 joules of energy to produce one terahash. Lower is better. The NerdQaxe++ at 16.5 J/TH is remarkably efficient for a quad-chip miner.

Noise (dB): Home miners stay under 45 dB, comparable to a quiet conversation or refrigerator hum. Industrial miners hit 75+ dB – as loud as a vacuum cleaner running continuously.

Detailed Miner Descriptions

Bitaxe Gamma 602: The Perfect Entry Point

The Bitaxe Gamma uses a single BM1370 ASIC chip – the same chip found in Bitmain’s industrial S21 Pro miners. At stock settings, it delivers 1.2 TH/s at only 15-20 watts. With proper cooling, it can be overclocked to up to 1.84 TH/s.

Why it’s ideal for beginners:

  • Under €105 complete with power supply
  • Runs on any standard outlet
  • WiFi setup takes 5 minutes
  • Quiet enough for bedroom or office
  • Open-source hardware you truly own
  • Entry point to understanding Bitcoin mining

Bitaxe Gamma on Sale

NerdQaxe++ Revision 6.1: Maximum Home Mining Power

The NerdQaxe++ packs four S21 Pro ASIC chips onto one board, delivering over 6 TH/s at about 100 watts. Revision 6.1 brings thicker copper traces, repositioned temperature sensors, and improved power delivery for better efficiency and lower operating temperatures.

Key features:

  • Quad-chip design for 5x the hashrate of a Bitaxe Gamma
  • 1.96″ display with live statistics, Bitcoin price, network data
  • ESP32-based web interface for easy management
  • ~16.5 J/TH efficiency rivals industrial miners
  • Still quiet enough for home use

A home miner with a NerdQaxe++ recently found a solo block worth over $280,000. It happens.

NerdQaxe++

Available here

Canaan Avalon Series: Mining Meets Heating

The Avalon Nano 3S and Avalon Mini 3 take a different approach: they’re designed as space heaters that mine Bitcoin. Instead of wasting electricity to generate heat that does nothing, these devices generate heat AND Bitcoin.

The Avalon Mini 3 at 37.5 TH/s and 1,100W outputs serious heat – equivalent to a 1,100W space heater. During winter months, your heating bill essentially becomes mining income.

Industrial Miners: A Word of Warning

Machines like the Antminer S21 deliver massive hashrate (200 TH/s) but require:

  • 240V dedicated circuit (no regular outlets)
  • 10-15 amps at 240V per unit
  • Dedicated circuit with appropriate breaker
  • Potentially upgraded electrical service
  • Dedicated ventilation or separate building
  • Sound insulation (75 dB is LOUD)

Without a garage, shed, or dedicated mining room with appropriate electrical infrastructure, industrial miners aren’t suitable for home use.


The Open-Source Revolution

The Bitaxe and NerdQaxe represent something bigger than just small miners. They’re part of an open-source movement returning mining power to individuals.

What “Open-Source” Means for Miners

AspectProprietary Miners (Bitmain, etc.)Open-Source Miners (Bitaxe, NerdQaxe)
Hardware SchematicsClosed, proprietaryPublicly available on GitHub
FirmwareClosed-source, manufacturer-controlledOpen-source, community-developed
BackdoorsUnknown, some documented concernsCode auditable by anyone
ModificationsVoid warranty, legally grayEncouraged, community shares improvements
Kill SwitchTheoretically possibleImpossible, you control the code
CommunityLimited to user forumsActive development, constant improvements

Why This Matters

When you buy a Bitaxe, you’re not just buying a miner. You’re joining a global community of developers and miners who continuously improve the firmware, share overclocking profiles, develop monitoring tools, and push the boundaries of what these devices can do.

Updates are regularly released through the open-source esp-miner firmware. The community has developed everything from auto-tuning algorithms to real-time power reporting. This is mining hardware that gets better over time.


Electrical Requirements and Safety

Understanding your electrical needs prevents fires, equipment damage, and tripped breakers. Requirements vary dramatically between home miners and industrial units.

Electrical Requirements for Home Miners

MinerVoltagePower DrawCircuitOutlet Type
Bitaxe Gamma5V DC15-20WAny standard circuitRegular outlet (via power supply)
Bitaxe GT5V DC43WAny standard circuitRegular outlet (via power supply)
NerdQaxe++12V DC~102WAny standard circuitRegular outlet (via power supply)
Avalon Nano 3S120V/230V AC~80WAny standard circuitRegular outlet
Avalon Mini 3120V/230V AC~1,100WDedicated 15A circuit recommendedRegular outlet (check load)

Important: Most home miners ship with appropriate, tested power supplies and work on standard 120V/230V household outlets. No electrician required.

Electrical Safety Rules

  1. Never overload circuits: A standard 15A/120V circuit handles max 1,800W. Leave 20% headroom (use max 1,440W).
  2. No daisy-chaining: Never plug power strips into power strips.
  3. Inspect regularly: Check plugs and cables for heat, discoloration, or damage.
  4. Use quality components: Cheap power supplies cause fires.
  5. Calculate load: Use Ohm’s Law to determine safe loads.

Ohm’s Law Quick Reference

CalculationFormulaExample
Power (Watts)Voltage × Amps120V × 10A = 1,200W
AmpsWatts ÷ Voltage500W ÷ 120V = 4.17A
VoltageWatts ÷ Amps1,000W ÷ 8.33A = 120V

Power Supplies

A quality power supply isn’t optional. Unstable power causes hashrate fluctuations, crashes, and hardware damage.

Power Supply Specifications by Miner

MinerIncluded PSUVoltageAmpsWattsConnector
Bitaxe Gamma5V/6A PSU5V DC6A30WBarrel plug
Bitaxe GT5V/6A PSU5V DC6A30WBarrel plug
NerdQaxe++12.4V/10A PSU12.4V DC10A124WXT30 connector

When to Upgrade the Power Supply?

The included power supplies are adequate for stock settings. However, aggressive overclocking increases power draw. To push a Bitaxe Gamma above 1.5 TH/s, the Mean Well LRS-50-5 (50W, 5V, 10A) provides additional headroom with industrial quality.

Signs of inadequate power supply:

  • Hashrate fluctuations or drops under load
  • Miner crashes or restarts unexpectedly
  • Power supply becomes excessively hot
  • Voltage readings in AxeOS show instability

Network and Internet

Good news: Bitcoin mining requires almost no bandwidth. Bad news: it requires constant uptime.

Bandwidth Requirements

Setup SizeRequired BandwidthTypical Home InternetResult
1 miner<1 Mbps50+ MbpsMore than sufficient
5 miners<5 Mbps50+ MbpsMore than sufficient
20 miners<20 Mbps50+ MbpsStill sufficient

Mining data consists of tiny packets: your miner sends hash results to the pool, the pool sends new work. This uses almost nothing compared to video streaming or downloads.

What Really Matters: Latency and Uptime

Latency: The time it takes for data to travel between your miner and the pool. High latency means delayed share submissions and potentially “stale” shares that don’t count. Choose pools with servers near you.

Uptime: Mining only happens when connected. Every minute offline is lost hashrate. Stable internet is more important than fast internet.

WiFi vs. Ethernet

WiFi (Built into Bitaxe/NerdQaxe):

  • Convenient, no cable routing
  • Works perfectly for 1-5 miners
  • Position the miner within good signal range
  • 5GHz preferred over 2.4GHz due to less interference

Ethernet (Recommended for maximum stability):

  • Most reliable connection – no signal loss, no interference
  • No disconnections from router restarts or WiFi congestion
  • Required for industrial miners without WiFi
  • Ideal for remote locations (basement, garage, barn)
  • Use gigabit switches for future-proofing

LAN Adapters for Bitaxe and NerdQaxe

For maximum network stability, you can retrofit your Bitaxe or NerdQaxe with a LAN adapter. These small expansion modules transform the WiFi-only miner into a wired Ethernet miner.

Why Ethernet over WiFi?

Mining is a 24/7 operation. Every connection interruption means lost hashrate. WiFi is vulnerable to interference from other devices, microwaves, neighbors’ networks, and router restarts. An Ethernet cable doesn’t have these problems.

The LAN adapters use the W5500 Ethernet controller – a proven chip with its own TCP/IP stack. This means: network processing runs in hardware, not software. This offloads the ESP32 processor and provides more stable, predictable performance.

Intelligent Fallback System:

The modified firmware automatically detects whether an Ethernet cable is connected. If Ethernet is available, it’s preferred. If the wired connection fails, the miner seamlessly switches back to WiFi – without manual intervention.

Available LAN Adapters:

AdapterCompatible withPrice
Bitaxe LAN AdapterBitaxe 601, 602 (401, 402 FW coming soon)€25
NerdQaxe LAN AdapterNerdQaxe, NerdQaxe+, NerdQaxe++, Octaxe, Octaxe Gamma, NerdQX€25

What’s Included?

  • ESP extension board
  • Ribbon cable
  • Ethernet module with RJ45 port
  • 3D-printed case

Installation:

The Bitaxe LAN Adapter connects via the Accessory Port (BAP) – a two-part adapter that plugs onto the back of the Bitaxe.

The NerdQaxe LAN Adapter sits between the OLED display and the mainboard. Installation is slightly more involved but completed in a few minutes (video tutorials available).

Firmware Update Required:

The standard firmware doesn’t support Ethernet. You need to flash a modified version:

The LAN firmware is based on the official ESP-Miner firmware and offers all familiar features plus Ethernet support with DHCP or static IP configuration.

Technical Details for the Curious:

The W5500 communicates via SPI with the ESP32-S3. The wiring uses GPIO 39-42, which are by default assigned to the BAP port. This means: Ethernet or BAP – not both simultaneously (with default pin assignment).

For best performance: Ethernet cables up to 100m possible, automatic 10/100 Mbit speed detection, ~150mA additional power consumption.

Find all mining products at: https://www.gobrrr.me/shop/?categories=mining


Cooling and Heat Management

Every watt your miner consumes becomes heat. Managing this heat is essential for hardware longevity, stable hashrate, and comfortable living spaces.

Heat Output by Miner

MinerPower DrawHeat Output (BTU/h)Equivalent
Bitaxe Gamma20W~68 BTU/hA light bulb
Bitaxe GT43W~147 BTU/hA laptop under load
NerdQaxe++102W~348 BTU/hA small desktop PC
Avalon Mini 31,100W~3,750 BTU/hA 1,100W space heater
Antminer S213,500W~11,940 BTU/hA small room heater

Conversion: 1 Watt = 3.412 BTU/h

Temperature Guidelines

ASIC Chip Temperature:

  • Ideal: Under 60°C
  • Acceptable 24/7: 60-65°C
  • Caution: 65-70°C
  • Throttling likely: Over 70°C
  • Shutdown: Over 75-80°C (varies by firmware)

Ambient Room Temperature:

  • Ideal: 18-24°C (64-75°F)
  • Maximum: 38°C (100°F)
  • Humidity: Under 90%

Cooling Solutions

For Standard Operation

Home miners ship with fans adequate for stock settings at normal room temperatures. Place them in a ventilated area and you’re good to go.

For Overclocking

Pushing a Bitaxe Gamma above 1.5 TH/s requires enhanced cooling:

  • Upgraded Heatsink: A fin-pin heatsink improves heat dissipation dramatically
  • Premium Thermal Paste: Thermal Grizzly Kryonaut or comparable high-performance paste
  • External Fan: 120mm fan directing airflow over the board
  • Cooler Ambient Temperature: Air conditioning or basement location

We recommend getting our Bitaxe Argon THRML Upgrade Kit if you want to get started with overclocking easily. It contains everything you need.

For Mining Heaters

Bitaxe THRML Upgrade Kit

The Avalon series is designed to radiate heat into your room. Position it like a space heater: away from walls, furniture, and curtains. The heat isn’t waste – it’s the purpose.


Bitcoin Wallets

Your Bitcoin wallet receives your mining payouts. Choosing the right wallet and understanding address types matters for security and cost efficiency.

Bitcoin Address Types Explained

Address TypeStarts WithTransaction FeesCompatibilityRecommendation
Legacy1HighestUniversalAvoid unless required
Nested SegWit3MediumWidespreadAcceptable
Native SegWitbc1qLowMost pools/exchangesRecommended
Taprootbc1pLowestGrowing supportBest if supported

Native SegWit (bc1q) addresses are the current sweet spot: low fees and broad compatibility. Taproot (bc1p) offers the lowest fees, but check if your pool supports it.

Wallet Types Compared

Wallet TypeSecurityConvenienceControlIdeal For
Exchange WalletLow (not your keys)HighNoneNever for storage
Mobile Hot WalletMediumHighFullSmall amounts while learning
Desktop WalletMedium-HighMediumFullActive use, moderate amounts
Hardware WalletHighestMediumFullAll serious storage

Recommendation: Hardware Wallets

For Bitcoin miners, we recommend hardware wallets like:

Hardware Wallets and Cold Storage: gobrrr.me/shop/cold-storage/

The Golden Rule

Not your keys, not your coins.

Don’t leave Bitcoin on exchanges. History is full of exchange hacks (Mt. Gox, Bitfinex), insolvencies (FTX, Celsius), and frozen withdrawals. When you mine Bitcoin, withdraw it to your own wallet where you control the private keys.


Pool Mining vs. Solo Mining

This choice fundamentally shapes your mining experience. Understand both options before configuring your miner.

Pool Mining Explained

Mining pools combine hashrate from thousands of miners. When the pool finds a block, the reward (3.125 BTC + fees) is distributed to all participants based on contributed hashrate. You earn small, consistent payments instead of waiting for a solo block that might never come.

Pool Mining Economics

Your MinerHashrateApproximate Daily Pool Earnings*Payout Frequency
Bitaxe Gamma1.2 TH/s~60-100 sats ($0.05-0.10)When threshold reached
Bitaxe GT2.15 TH/s~100-180 sats ($0.10-0.18)When threshold reached
NerdQaxe++6 TH/s~300-500 sats ($0.30-0.50)When threshold reached

Estimates vary with difficulty, Bitcoin price, and pool fees.

Choosing a Pool

Key factors:

  • Fee: Typically 1-2%. Lower is better.
  • Payout structure: PPLNS (Pay Per Last N Shares), PPS (Pay Per Share), etc.
  • Server location: Closer = lower latency = fewer stale shares
  • Minimum payout: How much must accumulate before payout
  • Reputation: Stick with established pools

Popular Pools: Braiins Pool, ViaBTC, Ocean, F2Pool, Public Pool

Solo Mining Explained

Solo mining means you mine independently and keep the entire block reward if you find one. The catch: with a 1.2 TH/s miner against an 800+ EH/s network, your odds per block are about 1 in 666,666,666,666.

But here’s the thing: blocks are found every ~10 minutes. That’s 144 chances per day. Over a year, that’s 52,560 chances. It’s a lottery, but a lottery where someone wins every 10 minutes.

Solo Mining Requirements

  1. Bitcoin Node: You need a full node to construct and validate blocks. Options:
  • Umbrel on Raspberry Pi or mini PC (DIY option)
  • Start9 Server (plug and play)
  • Bitcoin Core on a dedicated computer
  • RaspiBlitz
  1. Mining Software: Public Pool or self-hosted pool software
  2. Patience: You might mine for years without finding a block

Lottery Mining: The Middle Ground

“Lottery mining” uses pools that operate in solo mode. Each miner tries to find blocks independently but shares the infrastructure. Pools like Public Pool and CK Pool offer this with zero fees.

Lottery Mining Benefits:

  • No own node required
  • No pool fees
  • Full block reward if you hit
  • Easy setup (just point your miner at the pool)

Which Should You Choose?

Choose Pool Mining if…Choose Solo/Lottery Mining if…
You want consistent (small) incomeYou enjoy the thrill of potentially huge rewards
You track ROI preciselyYou view mining as ideological, not just financial
You operate larger hashrateYou understand and accept the probability
You want easy setupYou want maximum decentralization

Bitaxe Gamma on Sale


Step-by-Step Setup

Time to mine. This guide covers the Bitaxe series; the process is similar for NerdQaxe and other home miners.

What You Need

  • Your miner (Bitaxe, NerdQaxe, etc.)
  • Included power supply
  • Smartphone, tablet, or computer with WiFi
  • Your home WiFi name and password
  • Your Bitcoin wallet address
  • Your pool’s Stratum address (or lottery pool address)

Step 1: Unbox and Power On

  1. Remove the miner from packaging
  2. Connect the power supply to the miner
  3. Plug the power supply into an outlet
  4. The miner turns on, the fan spins, the display shows information

Step 2: Connect to the Miner’s WiFi

  1. On your phone or computer, open WiFi settings
  2. Look for a network named “Bitaxe_XXXX” or “Nerdaxe_XXXX” (the X’s are unique to your device)
  3. Connect to this network (no password required initially)
  4. A setup page should open automatically. If not, open a browser and go to 192.168.4.1

Step 3: Configure WiFi

  1. On the setup page, find the WiFi configuration section
  2. Select your home WiFi from the list
  3. Enter your WiFi password carefully
  4. Click Save
  5. The miner restarts and connects to your home network

Step 4: Find the Miner’s IP Address

After restarting, the miner connects to your home network and gets a new IP address. Find it by:

  • Check the display: Many devices show the IP after connecting
  • Router admin page: Look for connected devices
  • Network scanner: Apps like “Fing” (mobile) or “Advanced IP Scanner” (PC)

Step 5: Access the AxeOS Dashboard

  1. Connect your phone/computer to the same WiFi as your miner
  2. Open a web browser
  3. Type your miner’s IP address into the address bar (e.g., 192.168.1.105)
  4. The AxeOS dashboard loads, showing your miner’s status

Step 6: Configure Mining Settings

  1. Click the Settings tab
  2. Find the Stratum section
  3. Enter your pool’s Stratum URL in the Pool URL field
  • Example: stratum+tcp://pool.gobrrr.me:3333 (for our own Go Brrr pool)
  • Example: stratum+tcp://public-pool.io:21496 (for lottery mining)
  • Example: stratum+tcp://stratum.braiins.com:3333 (for Braiins Pool)
  1. Enter your Bitcoin wallet address in the User field
  2. Optionally add a worker name: bc1qyour_address.miner1
  3. Leave password blank or use “x” (most pools ignore it)

Step 7: Save and Start Mining

  1. Click Save
  2. Click Restart if prompted
  3. The miner restarts and begins mining
  4. Return to the Dashboard tab to monitor:
  • Hashrate (should be close to expected value)
  • Temperature (should stay under 65°C)
  • Accepted/Rejected shares
  • Uptime

Congratulations! You’re now mining Bitcoin.


Understanding Profitability

Let’s be realistic about home mining economics.

The Profitability Equation

Mining Profit = Mining Revenue – Electricity Costs – Hardware Costs

Where:

  • Mining Revenue = (Your Hashrate ÷ Network Hashrate) × Block Reward × Blocks per Day × Bitcoin Price
  • Electricity Costs = Power Draw × Hours × Electricity Rate

Example: Bitaxe Gamma Economics

FactorValue
Hashrate1.2 TH/s
Power Draw20W
Electricity Rate$0.12/kWh (US average)
Daily Electricity Cost20W × 24h ÷ 1000 × $0.12 = $0.058/day
Daily Pool Earnings (approx.)~80 sats = ~$0.08/day
Daily Profit/Loss$0.08 – $0.058 = ~$0.02/day

Note: These numbers fluctuate with Bitcoin price, network difficulty, and electricity rate. The point isn’t to get rich – it’s to participate in the network.

The Solo Mining Wildcard

The same Bitaxe Gamma has roughly a 1-in-600-billion chance per block when solo mining. Sounds absurd. But over a year of continuous mining, with 52,560 blocks, your cumulative probability is still tiny but real people have won with similar odds.

If you hit: 3.125 BTC ≈ $300,000+

This is why many home miners run lottery mining. The expected value is similar to pool mining, but the variance includes life-changing upside.

The Heating Value Proposition

If you’d be running a space heater anyway, mining heaters like the Avalon series change the math fundamentally. Your electricity cost becomes effectively zero (you would have spent the money on heating) and the Bitcoin is pure bonus.


Firmware and Overclocking

Open-source miners improve over time through community firmware development. Staying current and understanding optimization options maximizes your hashrate. Updating too often won’t bring you any benefits though.

Why Firmware Updates Matter

  • Bug fixes and stability improvements
  • New features (auto-tuning, better monitoring)
  • Security patches
  • Performance optimizations

Updating Firmware via AxeOS

  1. Open AxeOS in your browser (your miner’s IP address)
  2. Go to Settings
  3. Scroll to the Firmware section
  4. Click Check for Updates
  5. If available, download the new esp-miner.bin file
  6. Upload it through the firmware update interface
  7. The miner restarts with new firmware

Overclocking Basics

Overclocking increases hashrate by running the ASIC chip at higher frequencies and voltages.

Benefits: More hashrate
Drawbacks: More power consumption, more heat, potentially reduced lifespan

Bitaxe Gamma Overclocking Potential

SettingFrequencyVoltageHashratePowerCooling Required
Stock525 MHz1150 mV1.2 TH/s~17WStock fan
Moderate OC600 MHz1200 mV1.4 TH/s~20WStock fan
Aggressive OC725 MHz1250 mV1.6 TH/s~23WUpgraded heatsink
Maximum OC900 MHz1300 mV1.84 TH/s~28WFull cooling upgrade

Overclocking Process

  1. Upgrade cooling first (heatsink, thermal paste, external fan)
  2. Increase frequency in small steps (25-50 MHz)
  3. Test stability for several hours at each step
  4. If unstable increase voltage slightly (25 mV)
  5. Monitor temperatures continuously
  6. Back off if temps exceed 65°C or crashes occur

Maintenance and Troubleshooting

Regular maintenance keeps your miner running efficiently. Know common problems and solutions before they happen.

Maintenance Schedule

FrequencyTaskDetails
DailyCheck dashboardVerify hashrate, temp, shares via AxeOS
WeeklyPerformance reviewCheck for hashrate trends, temperature changes
MonthlyPhysical cleaningCompressed air on fan and heatsink
MonthlyCheck firmwareLook for updates
QuarterlyConnection inspectionCheck cables, power supply, physical condition
AnnuallyThermal paste renewalIf running aggressive overclocking

Common Problems and Solutions

Zero Hashrate / Mining Not Active

  • Check pool settings: Verify Stratum URL and port
  • Verify wallet address: Must be a valid on-chain Bitcoin address (not Lightning)
  • Check network: Confirm miner is connected to WiFi
  • Restart miner: Sometimes a reboot fixes connection issues

Overheating / Thermal Throttling

  • Lower ambient temperature: Move to cooler location or add AC
  • Improve ventilation: Ensure airflow around the device
  • Clean dust: Compressed air on fan and heatsink
  • Check thermal paste: May need replacement if dried out
  • Reduce overclock: Lower frequency/voltage

Miner Unresponsive / “Bricked”

  • Power cycle: Unplug for 30 seconds, plug back in
  • Factory reset via Web Flasher: USB-C connection + Web Flasher tool

Low Hashrate

  • Check temperature: High temps cause throttling
  • Verify settings: Frequency and voltage in AxeOS
  • Update firmware: Older versions may have bugs
  • Check power supply: Insufficient power causes instability

The Future of Home Mining

We’re at the beginning of a home mining renaissance. Here’s what’s coming:

Mining Heat Utilization

Products that use mining heat for useful purposes are multiplying. We’ve seen mining space heaters, and at CES 2026, Superheat unveiled the H1 Bitcoin mining water heater. Instead of an electric element heating your water, an ASIC miner does it while earning Bitcoin. This fundamentally changes the economics by making electricity “free.”

Improved Efficiency

Each new generation of ASIC chips delivers more hashrate per watt. The BM1370 in Bitaxe devices achieves ~15 J/TH. Future chips will go even lower, making small miners increasingly competitive.

Network Decentralization

As thousands of home miners come online, hashrate distribution improves. No single pool or region dominates. This is Bitcoin’s security model as intended – and you can be part of it.

Start Your Journey Today

There’s never been a better time to start Bitcoin mining at home. The hardware is accessible, the setup is simple, and the community is vibrant.

Ready to begin?


The Genesis Block: Where It All Began

Before we talk about modern mining hardware, it’s worth looking at the beginning. On January 3, 2009, Satoshi Nakamoto mined the very first Bitcoin block – the so-called Genesis Block (Block 0).

The Hidden Message

What makes this block special: Satoshi hid a message in the code. In the coinbase data of the block, it reads:

“The Times 03/Jan/2009 Chancellor on brink of second bailout for banks”

This headline came from the front page of the British newspaper “The Times” from that same day. It reported that the British Chancellor was on the verge of a second bailout for banks – in the middle of the 2008 global financial crisis.

Why does this matter?

This message serves two purposes:

  1. Timestamp: It proves the block couldn’t have been mined before this date
  2. Statement: It shows Satoshi’s motivation – Bitcoin as an alternative to a financial system reliant on government bailouts

The Unspendable Reward

Here’s where it gets curious: the 50 BTC reward from the Genesis Block can never be spent by anyone. Due to a peculiarity in the code, this first transaction was never added to the transaction database. Whether this was intentional or a bug, nobody knows.

These 50 BTC – worth over $4 million today – will remain untouched forever. Some see this as a symbolic gesture: the first Bitcoin remains inalienable, like a digital founding document.

The Six-Day Mystery

Between Block 0 (January 3, 2009) and Block 1 (January 9, 2009), six days passed. With an average block time of 10 minutes, this is strange.

Theories about this:

  • Satoshi was testing the software privately before releasing it
  • He needed time to mine a hash with more leading zeros than required
  • The software was waiting for other network participants (who only came after the public announcement)

The true knowledge died with Satoshi’s disappearance from the public eye in 2010.


David vs. Goliath: Solo Mining Success Stories

The odds are astronomically bad. Taking on the entire Bitcoin network with a small home miner is like one lottery ticket against billions of others. Yet the impossible keeps happening.

The First Bitaxe Block: July 24, 2024

On this day, an anonymous miner made history. With a Bitaxe Supra – a palm-sized device costing about $180 – they mined Block #853,742 via Solo CKPool.

The numbers:

  • Miner’s hashrate: ~500 GH/s
  • Network hashrate: ~600 EH/s
  • Chance per block: 1 in 1.1 billion
  • Reward: 6.25 BTC (~$206,000 at the time)

The device uses about 15 watts – as much as an LED light bulb. The probability was comparable to winning the lottery – except Bitcoin’s lottery draws every 10 minutes.

The Second Bitaxe Win: March 10, 2025

Another anonymous miner proved the first hit wasn’t a fluke. With a cluster of six Bitaxe devices (combined ~3.3 TH/s), they found Block #887,212.

The reward: 3.15 BTC (~$258,000)

What’s special: the miner had multiplied their “lottery tickets” with multiple devices. Instead of a single Bitaxe, they ran a mini-mining setup – still vanishingly small compared to industrial operations.

The Bitaxe Gamma Triumph: March 29, 2025

Then it got even crazier. A miner with a standard Bitaxe Gamma (1.2 TH/s, ~$100) mined Block #889,975.

The odds: 1 in 6.8 million per day

With just 18 watts of power consumption and a device anyone can run at home, this miner won 3.149 BTC (~$260,000). March 2025 became a legendary month – four different solo miners found a block that month.

The $347,000 Winner: October 2025

In October 2025, a miner used an Umbrel server with Public Pool to run their own solo mining pool. They found Block #920,440 and collected 3.141 BTC (~$347,000).

What’s special: they had complete control – own node, own pool, full decentralization.

December 2025: The Year of the Solo Miner

Solo CKPool recorded more hits in 2025 than ever before:

  • 2022: 7 solo blocks
  • 2023: 12 solo blocks
  • 2024: 16 solo blocks
  • 2025: Over 20 solo blocks (and the year wasn’t over)

The trend is clear: the more people run small miners, the more often “one of us” wins.

What These Stories Mean

Each of these winners statistically had no chance. A Bitaxe Gamma with 1.2 TH/s against a network with over 800 EH/s is like an ant against an elephant.

But Bitcoin is permissionless – everyone gets to play. And every 10 minutes, there’s a winner. Sometimes it’s the giant, sometimes the ant.

The moral: You don’t need a machine room full of ASICs. You just need a device, a wallet address, and some patience. The next block could be yours.


Fun Facts and Curiosities About Bitcoin Mining

Satoshi’s Million-Dollar Treasure

Analysis of the early blockchain shows that Satoshi Nakamoto likely mined about 1 million Bitcoin himself – in the first months when he practically ran the network alone. These coins have never moved and have remained untouched for over 16 years.

At current prices, this would be one of the largest fortunes in the world – and it belongs to someone whose identity nobody knows.

The Pizza a Miner Paid For

On May 22, 2010, Laszlo Hanyecz bought two pizzas for 10,000 Bitcoin. What’s special: he had mined these Bitcoin himself – on his computer, when mining still worked with regular processors.

Hanyecz was one of the first GPU miners ever. He optimized the mining code for graphics cards and described his method publicly in the forum. Ironically, this made other miners more efficient – and his own mining operation less profitable.

The 10,000 BTC would be worth over $900 million today. May 22 is celebrated as “Bitcoin Pizza Day”.

The Value Overflow Bug: 184 Billion Bitcoin from Nothing

On August 15, 2010, a nightmare happened: a bug in the code enabled a transaction that created 184,467,440,737 Bitcoin – with a maximum supply of 21 million.

Block #74,638 contained this impossible transaction. An integer overflow in the code had bypassed validation.

Satoshi responded within 5 hours with a patch. Miners accepted the fix, the blockchain was “reset,” and the erroneous coins disappeared. It was one of the most critical moments in Bitcoin’s history.

From CPU to Zetahash: The Explosion of Mining Power

  • 2009: Satoshi mined with a regular PC processor (~1 MH/s)
  • 2010: GPUs took over (10-100 MH/s) – 100x faster
  • 2011: FPGAs appeared (100-1000 MH/s)
  • 2013: The first ASICs came (1-10 GH/s) – another 100x faster
  • 2024: A single S21 Pro achieves 234 TH/s
  • 2025: The network exceeded 1 zetahash/s (1,000,000,000,000,000,000,000 hashes/second)

A modern ASIC chip today produces more than the entire Bitcoin network in its first three years combined.

The Difficulty Adjustment: Bitcoin’s Ingenious Self-Regulation

Every 2,016 blocks (about two weeks), mining difficulty automatically adjusts. If blocks are found too quickly, difficulty increases. If they’re found too slowly, it decreases.

The goal: always about 10 minutes per block, no matter how much or how little hashrate is on the network.

This mechanism is why Bitcoin would have worked even if only Satoshi had mined alone – and why it works today even though millions of ASICs run worldwide.

Mining in the Volcano

El Salvador has been using geothermal energy from volcanoes for government Bitcoin mining since 2021. The government operates mining containers directly on volcano slopes.

The result: carbon-neutral mining with essentially free energy. By 2025, El Salvador had earned over 400 BTC through volcano mining.

The First Mining Pool Revolution

In 2010, Slush (Marek Palatinus) founded the world’s first mining pool: Slush Pool (now Braiins Pool). The idea: small miners combine their hashrate and share the rewards.

On December 16, 2010, Slush Pool found its first block. The concept revolutionized mining – suddenly small miners could earn regular income instead of hoping for an unlikely solo hit.

The 99.99% Uptime

Since the Genesis Block on January 3, 2009, the Bitcoin network has been 99.99% online. The longest “outage” was the Value Overflow Bug in 2010, which was fixed within hours.

No bank, no exchange, no cloud service can claim such availability over 16 years. The network runs as long as a miner and a node are active somewhere in the world.

The Lost Block Rewards

An estimated 3-4% of all ever-mined Bitcoin are lost forever – through forgotten wallets, lost private keys, or bugs. Including:

  • Satoshi’s ~1 million BTC (if they really never use the keys)
  • The 50 BTC from the Genesis Block (technically unspendable)
  • Thousands of early mining rewards on forgotten hard drives

These Bitcoin will never move again. They’re effectively “burned” and make the rest scarcer.

GHash.IO and the 51% Panic

In June 2014, the pool GHash.IO briefly exceeded 51% of total network hashrate. Theoretically, the pool could have manipulated transactions – a nightmare scenario for a decentralized system.

The Bitcoin community reacted with panic. Miners voluntarily left the pool, and GHash promised never to exceed 39.99% again. Within days, their share dropped.

GHash.IO no longer exists today. The event led to increased awareness about pool centralization – a topic that remains relevant today.


Current Bitcoin Network Statistics

(As of February 2026)

MetricValue
Current Block Height~932,800+
Network Hashrate~1,100-1,200 EH/s
Mining Difficulty~146 Trillion
Block Reward3.125 BTC (~$297,000)
Mined Bitcoin~19.98 million (95.1% of all Bitcoin)
Remaining to Mine~1.02 million
Blockchain Size~815 GB
Next Halving~April 2028 (Block 1,050,000)
Last BitcoinExpected ~Year 2140

What Do These Numbers Mean?

Block Height ~932,800: Since the Genesis Block, over 932,000 blocks have been mined – one every ~10 minutes for 16 years.

~1,100 EH/s Hashrate: The Bitcoin network performs approximately 1.1 sextillion (1,100,000,000,000,000,000,000) hash calculations per second. That’s more computing power than any other computer system in the world.

95.1% of All Bitcoin Mined: Over 19.98 million of the maximum 21 million Bitcoin already exist. The remaining ~1 million will be mined over the next 114 years, at a decreasing rate after each halving.

Next Halving 2028: The block reward will then fall from 3.125 BTC to 1.5625 BTC. Each halving makes Bitcoin scarcer – and historically, a price increase often followed.


Frequently Asked Questions

What is the best Bitcoin miner for beginners in 2026?

The Bitaxe Gamma 602 is the best entry point. For under €105 including power supply, it delivers 1.2 TH/s, runs on any standard outlet, sets up via WiFi in 5 minutes, and operates quietly enough for any room. It teaches you real Bitcoin mining without significant investment or complexity.

How much does it cost to start Bitcoin mining at home?

You can start for under €100 with a Bitaxe Gamma. Daily electricity is about €0,05-0,15. More powerful options like the NerdQaxe++ cost €380-500. Industrial miners start at about €2,000+ but require additional infrastructure which drives up the total cost quickly.

Is Bitcoin mining profitable for home miners in 2026?

Small home miners typically earn minimal returns through shared pools, sometimes just enough to cover electricity. Profitability depends on your electricity rate, Bitcoin price, and network difficulty. Many mine for education, decentralization, or the lottery chance at a solo block. Solar power and clever use of excess energy are clutch.

What’s the difference between solo mining and pool mining?

Pool mining combines many miners’ hashrate and shares rewards proportionally, providing small but consistent payouts. Solo mining tries to find blocks independently for the full 3.125 BTC reward, but odds are very low with small hashrate. Pool mining = steady income; solo mining = lottery with massive upside.

What internet connection do I need for Bitcoin mining?

Bitcoin mining uses minimal bandwidth – under 1 Mbps per miner. Any home internet (cable, fiber, DSL) works. What matters is uptime and low latency. While some argue that WiFi is adequate for home miners and the Bitaxe and NerdQaxe have built-in WiFi for easy setup, Ethernet connectivity provides a superior connection, lower latency and quicker submitted shares. Think about it, big players optimize every little bit out of their setups to be the first to find a block. The chances in solo mining are already very slim, so don’t gamble if your WiFi is not great and try our LAN Adapters which you can find here.

How loud are home Bitcoin miners?

Home miners like the Bitaxe series run under 40 dB – comparable to a quiet fan or refrigerator hum. Industrial miners like the Antminer S21 hit 75+ dB (like a dyson vacuum cleaner at full power) and need dedicated space, ventilation and high power circuits.

Do I need to run my own Bitcoin node to mine?

No, not for pool mining. Simply point your miner at a pool’s Stratum address. True solo mining requires a node; platforms like Umbrel or Start9 make this accessible. Lottery pools like Public Pool offer solo-style mining without running your own node.

What Bitcoin wallet should I use for mining?

We recommend hardware wallets like Blockstream Jade, Trezor, or BitBox02. They’re secure, support air-gapped signing, and work with popular software wallets. For small amounts while learning, mobile hot wallets work, but switch to hardware storage once your holdings grow. Never leave Bitcoin on exchanges.

How do I set up a Bitaxe miner?

Plug in power, connect to the Bitaxe’s WiFi hotspot from your phone, enter your home WiFi credentials, then access AxeOS through your browser at the displayed IP. Enter your pool’s Stratum URL and Bitcoin wallet address in settings, save, and restart. Takes about 5 minutes.

What is hashrate and why does it matter?

Hashrate measures hash calculations per second, expressed in TH/s (terahashes). Higher hashrate = more chances to find blocks or contribute to pool rewards. The Bitaxe Gamma produces ~1.2 TH/s; the NerdQaxe++ achieves 6+ TH/s. The entire Bitcoin network runs at ~800 EH/s (800 million TH/s).

What is J/TH (joules per terahash)?

J/TH measures energy efficiency – how many joules of electricity produce one terahash of hashing power. Lower is better. The Bitaxe Gamma achieves ~15 J/TH; modern industrial miners achieve ~17 J/TH. Efficiency directly impacts profitability because electricity is your main ongoing cost.

How often should I update my miner’s firmware?

Unless you are deep into the matter or want specific new features, there is no need to go overboard and update your firmware all the time. Your miners run best when you just leave them running. The community releases regular updates, but they rarely contain improvements on the mining side of things, mostly user interface and convenience features. Updates can bring bug fixes, new features, and performance optimizations. But failed firmware updates can also brick your device, so take care.

What is a Stratum address?

A Stratum address is the connection point to a mining pool’s servers, formatted as: stratum+tcp://pool.address:port. Each pool publishes their Stratum addresses. Example: stratum+tcp://pool.gobrrr.me:3333. Enter this in your miner’s Pool URL field with your wallet address as the username. You can append a . followed by a worker name to that address:
bc1youraddress.yourawesomeworkername

How do I know my miner is working correctly?

Check the AxeOS dashboard: hashrate should be close to expected value (1.2 TH/s for stock Bitaxe Gamma), temperature under 65°C, shares being accepted (not rejected), and uptime showing continuous operation.

Can I overclock my Bitaxe for more hashrate?

Yes. The Bitaxe Gamma can go from 1.2 TH/s stock to ~1.84 TH/s with proper cooling and voltage tuning. Overclocking requires an upgraded heatsink, quality thermal paste, and careful incremental adjustments. Overclocking also carries the risk of damaging your hardware and is not covered by warranty.

What are the odds of solo mining a Bitcoin block?

With a 1.2 TH/s miner against an ~800 EH/s network, the odds per block are about 1 in 666 billion. Over a year (52,560 blocks), the cumulative probability is still tiny but real. People have won with similar odds.

What is lottery mining?

Lottery mining uses pools that operate in solo mode (like Public Pool or CK Pool). Each miner tries to find blocks independently while using pool infrastructure – no fees, full block reward if you hit. No node required. It’s solo mining without running your own node.

That’s it, thank you for reading!

Posted on

The Centralization Vortex: The State of Bitcoin Mining in 2025

Bitcoin, our favorite form of money and the self-proclaimed king of decentralization, is teetering on the edge of a hypocritical abyss. As we sit here in late August 2025, the network’s mining ecosystem—once a symbol of distributed power—has morphed into a oligarchic stronghold dominated by a duo of behemoths: Foundry USA and AntPool. Together, these two pools command over 51% of the global hashrate, a concentration that flirts dangerously with the infamous 51% attack threshold. This isn’t just a statistical quirk; it’s a spicy cocktail of economic incentives, technological evolution, and payout models gone wild, with Full Pay-Per-Share (FPPS) as the intoxicating ingredient fueling the rise of proxy pools and eroding parts of Bitcoin’s foundational ethos. Drawing from the latest data and analyses, this article dissects the current state of mining centralization, unmasks the shadowy world of proxy pools, and reveals why FPPS has become the seductive force driving this troubling consolidation.

A Snapshot of Mining Centralization in 2025

At the time of writing this in August 2025, Bitcoin’s mining landscape looks less like a vibrant, decentralized frontier and more like a corporate boardroom. According to recent analyses, Foundry USA and AntPool alone control between 50% and 55% of the network’s total hashrate, with Foundry often leading at around 30-35% and AntPool close behind at 20-25%. This duo’s dominance marks only the second time in Bitcoin’s history that such a level of concentration has occurred—the first being in 2014, just before a massive market crash that wiped out over 80% of BTC’s value. The top five pools, including ViaBTC, F2Pool, and Binance Pool, now hoard upwards of 80-85% of the hashrate, a sharp escalation from the more balanced distribution seen in the early 2020s, where we all hoped more miners in more countries would automatically mean more decentralization.

This centralization isn’t abstract; it’s a tangible threat to Bitcoin’s security and integrity. A 51% attack, while economically suicidal for the attackers (as it would tank BTC’s price and their own holdings), remains theoretically feasible. In such a scenario, attackers could censor transactions, double-spend coins, and even rewrite recent blockchain history, shattering the illusion of immutability. This sparks discussions about how this concentration undermines Bitcoin’s censorship resistance, with some warning that regulatory pressures—especially in the U.S., where Foundry is based—could force pools to comply with government demands, like blacklisting certain addresses.

Geopolitical shifts exacerbate the issue. China’s 2021 mining ban scattered operations globally, but instead of fostering decentralization, it led to re-concentration in the U.S. and Kazakhstan. U.S.-based Foundry, backed by Digital Currency Group, has surged ahead, while AntPool, tied to Chinese hardware giant Bitmain, maintains its grip through international proxies. Environmental and regulatory pressures, including ESG mandates and energy costs, have pushed smaller miners out, funneling hashrate toward industrial-scale operations. The 2024 halving slashed the block reward to 3.125 BTC, making profitability razor-thin for independents and amplifying the appeal of large pools. Whispers of AI integration into mining infrastructure add another layer of spice, as miners repurpose rigs for dual-use in AI computations, further consolidating power among tech-savvy giants.

Yet, the real devil is in the details—or rather, the obfuscation. Enter proxy pools, the stealthy mechanisms that make this centralization even more insidious than it appears.

Proxy Pools: The Illusion of Diversity in a Consolidated Empire

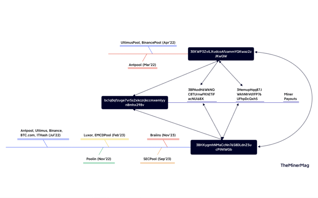
Proxy pools are the smoke and mirrors of Bitcoin mining, creating a facade of decentralization while channeling power to a few overlords. At their core, proxy pools are smaller, seemingly independent operations that outsource critical functions—like block template creation and transaction selection—to a larger “parent” pool, often AntPool. Miners connect to the proxy pool, which then relays jobs from the parent, allowing the proxy to brand blocks with its own coinbase tag (e.g., “/Binance/”) while the underlying control remains centralized.

How do we know this is happening? Blockchain forensics reveal the truth. By examining merkle roots—the cryptographic fingerprints of transaction sets in blocks—analysts have identified that pools like Binance Pool, Poolin, and ViaBTC frequently use templates identical to AntPool’s, indicating proxy relationships. This setup inflates the perceived number of independent pools; in reality, “AntPool & friends” could control closer to 60% of the hashrate when proxies are factored in.

The motivations are purely pragmatic. Operating a full-fledged pool requires massive infrastructure: servers, security protocols, and a hefty Bitcoin treasury to weather payout volatility. Smaller pools, lacking these resources, are practically forced to partner with giants like AntPool to ensure stability for their users, which would move away in an instant if they would not. In exchange, they cede control over block templates to the node of the „parent pool“ meaning the parent pool decides which transactions get prioritized—potentially enabling subtle censorship without overt malice. This proxy model isn’t new; it echoes earlier concerns with pools like GHash.io in 2014, but in 2025, it’s amplified by the dominance of FPPS, turning proxies into the default survival strategy for underdogs.

Critics on X are vocal: one post likens it to “two entities that at the push of a button could censor transactions,” highlighting how proxies obscure true power dynamics and heighten risks like coordinated attacks or regulatory capture. While no major exploits have occurred, the mere possibility spices up the narrative, questioning whether Bitcoin’s decentralization is more myth than reality.



Don’t trust, verify:

https://theminermag.com/news/2023-12-28/bitcoin-mining-pool-block-reward-antpool-hashrate

https://b10c.me/blog/015-bitcoin-mining-centralization/

FPPS: The Alluring Payout Model Fueling the Fire

At the heart of this centralization maelstrom lies Full Pay-Per-Share (FPPS), the payout scheme that’s become the industry darling—and its Achilles’ heel. FPPS evolved from simpler models like Pay-Per-Share (PPS) to offer miners the holy grail: predictable income in a wildly volatile game.

Here’s how FPPS works: Miners submit “shares”—proofs of computational work—to the pool. In return, they’re paid a fixed rate per share based on the pool’s expected earnings, including both the block subsidy (3.125 BTC) and an averaged slice of transaction fees from the past 24 hours. Unlike Pay-Per-Last-N-Shares (PPLNS), where payouts hinge on actual block finds and introduce luck-based variance, FPPS guarantees steady cash flow. It’s like a salary versus commission: miners love the reliability, especially post-halving when margins are squeezed.

But this stability comes with a spicy twist—it shifts massive risk onto pool operators. To honor payouts during “unlucky” streaks (when blocks are scarce), pools need deep reserves, often in the millions of BTC equivalents. Most small pools can’t stomach this because a single dry spell could bankrupt them. Enter the proxy model: by linking to a giant like AntPool, smaller pools access shared treasuries and infrastructure, offering FPPS without the solo risk. In essence, FPPS creates a barrier to entry that favors scale, pushing independents into subservient roles.

Why does FPPS dominate? Miners crave predictability amid soaring energy costs and ASIC prices. Large pools like Foundry can afford FPPS’s demands, attracting more hashrate and creating a virtuous (or vicious) cycle: bigger pools find blocks more reliably, stabilizing their FPPS averages and outcompeting smaller ones. This leads to higher overall energy consumption and an “arms race” among pools, further entrenching centralization. FPPS pools effectively act as “large solo miners” hiring hashers, with opaque internal processes that could hide biases in transaction selection.

The drawbacks? Higher fees (1-3%) for the pool’s insurance role, and miners miss out on fee spikes (e.g., during Ordinals booms). More critically, it erodes trust: miners must rely on the pool’s honesty, contradicting Bitcoin’s “don’t trust, verify” mantra.

The Broader Ramifications and a Glimmer of Hope

This FPPS-driven, proxy-fueled centralization isn’t just technical jargon—it’s a existential spice bomb for Bitcoin. It amplifies vulnerabilities to attacks, regulatory meddling, and even geopolitical tensions, like U.S.-China mining rivalries. Community voices on X decry it as a betrayal: “Bitcoin isn’t censorship resistant,” one laments, pointing to how two pools could flip the switch on freedom.

Yet, innovation stirs. Non-custodial pools like Ocean allow miners direct control over rewards, bypassing traditional centralization and Datum allows them to use their nodes to create their own blocktemplates. Fixed upfront payouts, an FPPS evolution, let miners lock in BTC-denominated rates, reducing volatility without full pool dependency. Stratum V2 is to be released (hopefully) and diversified mining hardware is emerging, aiming to democratize access and make home mining accessible for everyone.

Bitcoin’s mining centralization currently is a fiery paradox: FPPS’s promise of stability has birthed proxy pools and oligarchic control, challenging the network resilience. Miners, developers, and hodlers must confront this head-on—lest the decentralized dream dissolve into a centralized nightmare. Hyperbole? Not at all.

You may not like it, but this is the current state of things. Now more than ever, it’s important for each of us to explore home mining with excess energy, be it from solar power or other sources, as well as reusing the heat generated by mining which can turn the main part of the expense into a sunken cost.

Every hash matters! The clock is ticking. We have one shot at this.


Check out our home miners

Posted on

A Guide to UTXO Management

Have you ever tried to pay for something with a jar full of loose change? It’s cumbersome, right? Well, managing your Bitcoin can feel a bit like that if you don’t understand UTXOs – Unspent Transaction Outputs. Let’s dive into the interesting but sometimes daunting world of UTXO management, where we’ll explore how to keep your Bitcoin transactions as smooth as a well-oiled machine. Shall we?

What’s a UTXO, Anyway?

Imagine every Bitcoin transaction as a checkbook entry. When you receive Bitcoin, you get a new “check” – this is your UTXO. When you spend Bitcoin, you’re not actually spending from one big pool; you’re spending these individual checks. Each UTXO represents a specific amount of Bitcoin that hasn’t been spent yet which you hold the private keys to.

For instance, if you receive 0.05 BTC, you get one UTXO. Spend 0.04 BTC, and your wallet will break that into one UTXO for the recipient (0.04 BTC) and one for you (the change output of 0.01 BTC).

Why UTXO Management Matters

  • Transaction Fees: Managing UTXOs can help you save on fees. Small UTXOs can become costly to spend, especially when fees are high.
  • Privacy: Using a large UTXO can reveal how much Bitcoin you own, and reusing addresses can make your financial trail more traceable.
  • Efficiency: Too many small UTXOs can bog down your wallet, especially on hardware devices with limited memory.

General Best Practices for UTXO Management

1. Size Matters – But Not Too Much:

  • Avoid Small UTXOs: Aim for UTXOs over 0.01 BTC to ensure they’re spendable without high fee costs. Tiny UTXOs or “dust” can become unspendable if fees spike.
  • Avoid Large UTXOs: A single large UTXO can compromise privacy. It’s like showing your entire bank account with each transaction.

2. Diversify for Flexibility:

  • I know, I know, we don’t like the word diversify, but hear me out. It might be wise to keep a mix of UTXO sizes, you wouldn’t go out to drink with just a 500$ bill because you know it’s too large, you would likely prepare a few smaller bills, for the ease of use. Doing his gives you the flexibility to match transaction inputs to outputs more closely, reducing change and thus, fees.

3. Source Separation:

  • This is arguably the most important point here. Keep Bitcoin from different origins separate, especially if one source doesn’t require KYC (Know Your Customer). This helps maintain privacy by not mixing your financial footprints.

4. The Art of Consolidation:

  • When fees are low, consolidate your small UTXOs into larger ones. This reduces complexity and potential future costs. Remember, this doesn’t mean fewer addresses; it means fewer UTXOs per address. Also remember that by doing this, you reveal that you own all of these UTXOs in some cases.

5. Timing Your Transactions:

  • Use tools like mempool.space to monitor when fees are low. Timing can save you money, but don’t let opportunities slip by waiting for the perfect moment. Some of us like to gamble on lower fees, and will send all of their transaction with an as low fee as possible. Time preference is an important factor.

6. Leverage the Lightning Network for Small Transactions:

  • For daily transactions below certain amounts, the Lightning Network is your friend. Amounts depend on your LN setup, if you run your own Lightning Node you’re limited by your Channel sizes. Lightning is, cheaper, more private and doesn’t involve UTXOs directly, keeping your on-chain UTXOs for larger, less frequent transactions. There isn’t even a record of these transactions anywhere but on the Nodes which routed them.

7. Address Management:

  • Satoshi said it and I’ll say it again. Never ever reuse addresses. Each transaction should must use a new address to enhance privacy, as each address links to its UTXOs.

8. Choose Your Address Format Wisely:

  • Opt for Bech32 or Taproot addresses when possible. They’re more efficient and thus cheaper in terms of transaction size and fees. Taproot addresses are slightly more expensive to send to, but much cheaper to spend from later, if we consider ngu, switching to Taproot addresses is kind of a no brainer. They also enable hiding your on chain footprint when using multisig.

Practical Steps:

  • Regular Reviews: Periodically check your UTXOs, but don’t obsess over them. Plan your consolidations or spending based on current needs and fee environments.
  • Dust Sweeping: When fees are low, combine tiny UTXO bits into something more spendable.

Privacy vs. Efficiency:

While consolidating UTXOs can be efficient, it might reduce privacy if you’re not careful. If privacy is your top priority, consider how each consolidation might link your transactions.

Another circumstance to consider is that many of the above points will be invalidated for multisig users, as using multiple keys introduces some hinderances which we’ll briefly cover here:

UTXO Management Considerations for Multisig Users:

  • Increased Transaction Size: Multisig transactions are larger because they require more data to include multiple signatures, which can significantly increase transaction fees compared to single-signature transactions. Therefore, multisig users should be even more strategic about UTXO consolidation when fees are low.
  • UTXO Consolidation Complexity: Consolidating UTXOs in a multisig setup can be more complex due to the need for multiple signatures. This might require coordination among co-signers or using tools that automate or simplify this process where possible.
  • Privacy Concerns: Multisig setups inherently offer better privacy since multiple parties are involved, but this can be compromised if UTXOs from different multisig setups are consolidated into one address. Keep UTXOs for different multisig wallets separate to maintain privacy.
  • Planning for Long-Term Storage: Since multisig transactions are more resource-intensive, consider how you manage UTXOs for long-term storage. You might want larger UTXOs in multisig wallets to reduce the frequency of needing to create new transactions.
  • Fee Estimation: Use tools like Jameson Lopp’s fee calculator or similar services that can account for the additional data size in multisig transactions. Select “P2WSH in P2SH” for wallets like Casa Vaults to get a more accurate fee estimate.

By incorporating these considerations, multisig users should be able manage their UTXOs more effectively, balancing the need for security, privacy, and cost efficiency. Remember, Bitcoin transactions are irreversible, so careful planning and management are key to a successful UTXO strategy. If you’re not comfortable, test on testnet until you are.

At last, let’s rephrase a few takeways about our beloved UTXOs:

  • Multiple UTXOs at One Address Don’t Blend: Even if you have 10 or more UTXOs in one address, they won’t combine into one big coin. They remain separate entries on the blockchain, each with its own history. They also don’t care or even know if they are “residing” at the same address, so just avoid it because address reuse never makes sense.
  • Address Exhaustion is a Myth: You can’t run out of addresses. Each wallet can generate up to 8.6 billion addresses, so you’re free to use a new one for each transaction without worrying about depletion. You won’t be able to use them all.
  • Quantum Computing Concerns: Spending part of a UTXO from an address reveals the public key for the first time, making the remainder slightly more vulnerable to potential future quantum computing attacks. While not an immediate concern, maybe never a concern, it’s still worth brief consideration when planning for long-term Bitcoin storage.

Brrrrapping Up

Understanding and managing UTXOs isn’t just about saving a few satoshis here and there, it’s about mastering your digital wealth in a way that’s both secure and private, and there is no easy way to achieve this. As often times in bitcoin, there is not “the one” single best solution and verifying the above claims before acting is your duty as a responsible bitcoiner. DYOR, think for yourself, and consider your personal setup and circumcantes instead of blindly following tips orbest practices you found on the internet. Remember, you aren’t just managing Bitcoin, you’re optimizing your financial strategy on the blockchain. So, keep your digital piggy bank tidy, watch out for those fees, and enjoy playing with your fuck you money!

Posted on

On-Demand Manufacturing Is Revolutionary.

Calm down, you’re just melting plastic, or so we’ve been told. Here’s why we won’t and why there’s much more to it than what’s visible at first glance.

The transformative power of 3D printing extends far beyond mere technological innovation. It represents a fundamental shift in economic thinking about production, inventory, and entrepreneurship. Traditional manufacturing required massive upfront investments, complex supply chains, and significant financial risk. Entrepreneurs had to predict market demand months or even years in advance, committing substantial capital to produce inventory that might never sell.

Paradigm-shift is a strong word, and significantly overused. But with 3D printing, the above mentioned paradigm has been completely inverted. Now, businesses can operate on a just-in-time model where products are created only after a customer places an order. This approach eliminates warehouse storage costs, reduces waste, and dramatically lowers the financial barriers to entry for new businesses. An individual with a laptop and creative design skills can now compete with established manufacturers, testing product concepts with minimal financial exposure.

Rethinking Product Development in the 3D Printing Era

The days of chasing the “one big hit” product are over. Traditional entrepreneurship used to revolve around creating a single, perfect invention that would revolutionize the market. However, 3D printing has dramatically transformed this landscape, offering a more agile and cost-effective approach to product development. In the old days, developing a product entailed lots of upfront cost factors ranging from material cost, cost for potential molds, international shipping and warehousing. But now, 3D printing has created a completely new way of making stuff that makes that old model as outdated as trying to ship out a catalog to get people to your website.

Entrepreneurs used to spend months, even years, meticulously crafting a single product, believing that thorough planning would guarantee success. The reality is a very different one. About 90% of physical product businesses fail. It’s like playing a high-stakes game where the odds are stacked against you, with each iteration costing significant time and money.

It’s Time to say Goodbye to the Old Myth of Product Perfection

The real power of 3D printing lies in its flexibility. Unlike traditional manufacturing, which demands large upfront investments and often very largy minimum order quantities, 3D printing allows for:

  • Zero-cost product creation
  • On-demand manufacturing
  • Instant market testing
  • Minimal financial risk

The New Approach: Rapid Iteration and Adaptation

Successful modern entrepreneurs are leveraging 3D printing to:

  1. Create multiple product variations
  2. Quickly test market response
  3. Pivot based on customer feedback
  4. Continuously improve without significant financial burden

Real-World Success Stories

Consider brands like:

  • Ethereal Lighting: Experimenting with unique lamp designs
  • Foam Warfare Accessories: Constantly evolving Nerf gun add-ons
  • Culinary Creators: Developing innovative cookie cutter collections
  • Playful Mechanics: Designing trending fidget toy variations

The Key to Success: Embracing Continuous Innovation

Much like how tech companies A/B test website elements, entrepreneurs can now do the same with physical products. Success no longer depends on creating the perfect item first but on:

  • Willingness to experiment
  • Quick learning
  • Adaptability
  • Persistent innovation

Conclusion

3D printing has somewhat democratized product development. It’s no longer about the single, perfect invention but about creating a dynamic, responsive business model that is willing to see some products and ideas fail, to learn from these failures and evolve with market demands.

The economic implications are profound. Small creators and entrepreneurs can now experiment with niche markets, creating highly specialized products that would have been economically unfeasible under traditional manufacturing models. A designer in a small town can now create and sell custom products globally, reaching customers who were previously unreachable due to high production costs.

Moreover, this model encourages a more sustainable approach to manufacturing. By producing only what is immediately needed, 3D printing reduces industrial waste, minimizes excess inventory, and allows for more personalized, on-demand production. It transforms manufacturing from a mass-production model to a flexible, responsive ecosystem that can quickly adapt to changing consumer preferences and emerging market trends.

We are now at a point where we can produce hundreds of items per week, reliably and locally. If you have a product idea or are in the market for small scale precision manufacturing from PLA to high-strength engineering materials, contact us and experience a new form of competitive manufacturing.

Thanks for reading and have a nice day!

One row of our 3D-printers.
One row of our 3D-printers.
Posted on

Solo Mining Pools

So, you got your bitaxe or other solo miner, but what now? Well, set it up and point it to a mining pool, of course. But you might ask yourself which one to use. In this post, we recommend pools for bitcoin solo miners which are all community maintained and offer solo mining with zero fees. Including our own, self-hosted mining pool! 😀

Public Pool Stratum tcp URL: public-pool.io
Port: 21496
The original public pool, maintained by the creator of the public pool software. This pool is the most widely used and allows you to engage in solo Bitcoin mining with straightforward setup and zero fees.

Go Brrr Pool Stratum tcp URL:
Port: 3333
Our fork of the original public pool offers zero fee mining and is hosted in a high bandwith location in Germany to provide improved performance for European solo miners. We created our own version of a Bitcoin Core container to ensure ZMQ support, and our pool has been running stable with almost no downtime since August 2024.

Noderunners Pool Stratum tcp URL: pool.noderunners.network
Port: 3333
Noderunners run Miners too! This is the mining pool of our Dutch friends, the Noderunners, hosted in the Netherlands, it’s offering solo mining with zero fees. The frontend is part of their awesome community website, Noderunners.network

Ckpool Solo Stratum tcp URL: solo.ckpool.org
Port: 3333
The longest running bitcoin solo mining pool to our knowledge is from ckpooldev, block 853742 was mined via ckpool. This pool takes a flat 2% fee

Satoshi Radio Pool Stratum tcp URL: pool.satoshiradio.nl
Port: 3333
The solo pool created by our friends at Satoshi Radio NL, which are running a version of CKpool, so it might incur a 2% fee, we couldn’t find any concrete information about this on their website at the time of writing this post.